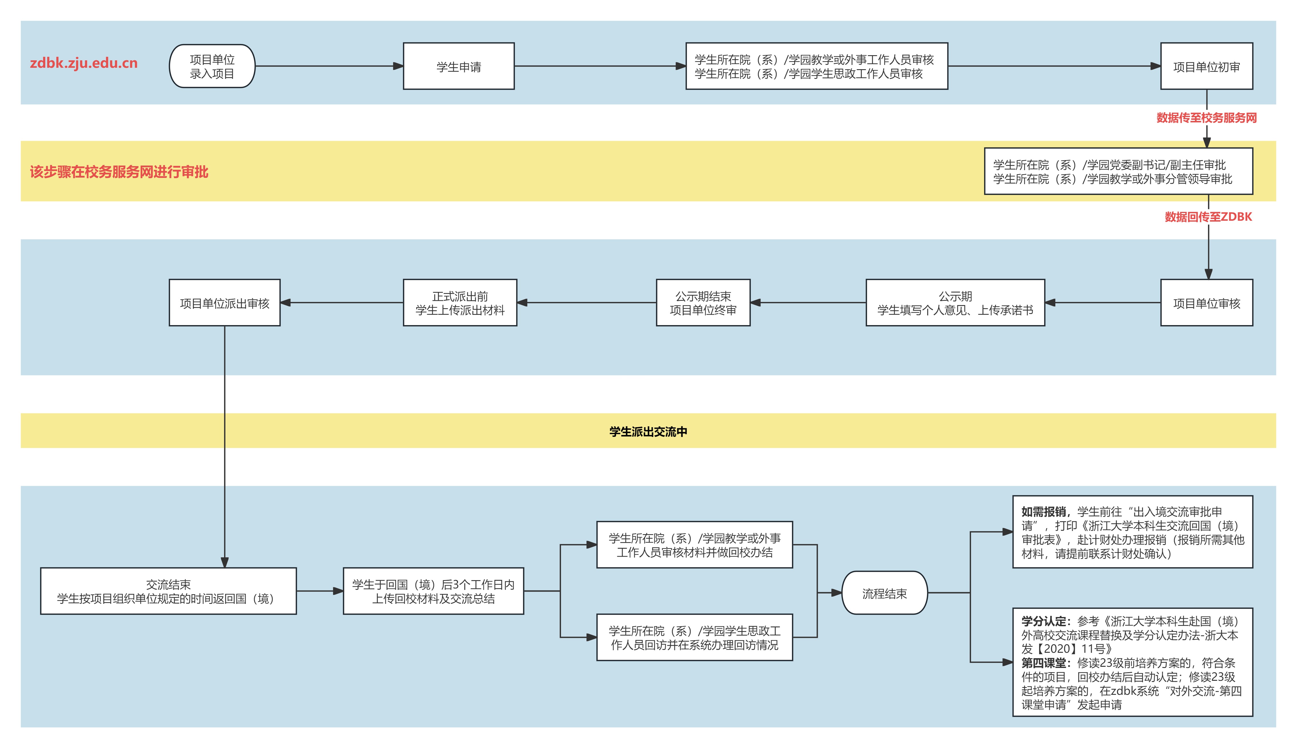
一、系统流程图
二、操作手册
三、派遣证明办理流程
1. 根据各国签证要求,根据国合处网站(右下角在线服务-因公出境-下载专区)相关模板,草拟派遣证明,使用所在学院(系)信笺纸打印;
2. 本科生携带以下材料至对外交流负责老师处审核(学院214办公室);
(1)本人草拟并打印好的派遣证明
(2)签证要求
(3)交流单位出具的官方邀请函(或录取通知)
3. 持用印单至党委办公室(学院320办公室)加盖学院(系)公章。
温馨提醒:
1. 本科生出国一般可直接由学院(系)名义向前往国驻华使领馆出具派遣证明;
2. 本科生参加由学校、学院组织的出国交流活动统一持“因私普通护照”;
3. 开具派遣证明之前,学生应在本科教学管理信息服务平台(zdbk.zju.edu.cn)完成项目单位派出审核;
4. 若个别国家签证要求提供事业单位法人证明/营业执照/组织机构代码证,请在国合处网站自行下载打印使用;
5. 若极个别国家签证要求派遣证明或事业单位法人证明须由单位法人签名并加盖学校公章,学生在本科教学管理信息服务平台(zdbk.zju.edu.cn)完成项目单位派出审核后,请联系学院(系)提交用校印申请。
6. 派遣证明仅供申请签证、入境需要使用,若签证不需要此项材料,则无需办理。
7. 本科生赴港澳台地区参加由学校、学院组织的交流活动,如需相关材料,可参照执行。
四、归来后,若需学分认定
参考
浙江大学本科生赴国(境)外高校交流课程替换及学分认定办法.pdf
五、归来后,若需认定第四课堂
修读23级前培养方案的,符合条件的项目,回校办结后自动认定;
修读23级起培养方案的,在zdbk系统“对外交流-第四课堂申请”发起申请。
六、归来后,若需报销的办事流程
1. 出发前在“本科教学管理信息服务平台”上传派出材料、完成派出手续;
2. 在“本科教学管理信息服务平台”完成项目的回校办结流程后,发起“出国(境)交流审批申请”,并打印审批表;
3. 根据所有报销凭证,登录财务系统进行预约报销。
报销凭证包括但不限于
1. 出国交流申请表,需本人签字后至对外交流负责老师处审核(学院214办公室)并至本科生科(学院218办公室)盖章;
2. 回国审批表,需本人签字后至对外交流负责老师处审核(学院214办公室)并至本科生科(学院218办公室)盖章;
3. 外方邀请信(函);
4. 机票行程单及发票;
5. 住宿(酒店)订单及发票;
6. 学费(项目费)订单及发票;
7. 出入境记录(或者登机牌);
8. 护照签证或者港澳通行证复印件;
9. 保单及保单发票。
温馨提醒:
1. 学生实际离境、回境时间应在审批同意的交流项目起讫时间内,前后均不得超出;
2. 提供的票据金额≥资助额度即可。材料齐全情况下,提供的票据仍不足资助额度的,可以资助金额为限按规发放伙食费、公杂费等补助;
3. 单笔超过1000元的,需提供支付记录,网上订购的需提供订单信息;
4. 所有国内发票需认证添加。

